Kumpulan Soal Soal CPNS 2021, Coba Yuk Kerjakan untuk Latihan! - KitaLulus
Terakhir diupdate: 26 Sep 2023
Bagi Dik Lulus yang sedang menantikan pendaftaran CPNS 2021, ada baiknya nih mulai dari sekarang juga sudah mulai berlatih soal-soal CPNS 2021. Dengan berlatih soal CPNS diri kamu menjadi semakin siap nantinya di antara para pesaing. Jika kamu sedang mencari soal-soal CPNS 2021 yang terbaru lengkap dengan pembahasan yang detail, kamu sudah membuka artikel yang tepat!
Soal-soal CPNS 2021
Dik Lulus sudah tahu dong pastinya, untuk bisa diterima sebagai CPNS, kamu harus bisa lolos dalam tes tertulis yang diadakan. Tidak hanya itu, kamu juga harus lolos ambang batas atau passing grade.
Tes pertama yang akan kamu lewati adalah tes Seleksi Kemampuan Dasar (SKD). Dalam SKD terdapat tiga jenis tes yang akan diujikan yaitu Tes Intelegensi Umum (TIU), Tes Wawasan Kebangsaan (TWK), Tes Karakteristik Pribadi (TKP)
Soal-soal CPNS 2021 TIU
SOAL 1
Terdapat sebuah keluarga yang terdiri dari Ayah, Ibu, dan ketiga anaknya. Mereka ingin melakukan foto bersama. Apabila Ayah selalu berada di posisi paling kiri atau paling kanan, maka berapa banyak cara mereka berfoto?
A. 120
B. 240
C. 320
D. 440
E. 520
Pembahasan
Posisi Ayah berada di paling kiri
5!=5×4×3×2×1=120
Posisi Ayah berada di paling kanan
5!=5×4×3×2×1=120
Banyak cara mereka berfoto yaitu 120+120=240
Jawaban: B
SOAL 2
RAMALAN : KENYATAAN = … : …
A. Astrologi : masa depan
B. Dugaan : fakta
C. Mimpi : tidur
D. Belajar : pandai
E. Cita – cita : angan – angan
Pembahasan
Ramalan : kenyataan = dugaan : fakta. Lawan kata dari ramalan adalah kenyataan, sedangkan lawan kata dari dugaan adalah fakta.
Jawaban: B
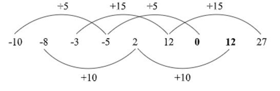
SOAL 3
-10, -8, -3, -5, 2, 12, …, …, 27
A. 0 dan 12
B. 10 dan 19
C. 5 dan 29
D. 5 dan 15
E. 0 dan 14
Pembahasan

Jawaban: A. 0 dan 12
Soal-soal CPNS 2021 TKP
SOAL 1
Ada pelanggan ingin mengurus sesuatu dengan waktu yang cepat, tetapi teman Anda kelelahan dan butuh istirahat. Sementara Anda mempunyai banyak tugas yang belum selesai dan harus segera diselesaikan, sikap anda….
A. Menggantikan teman anda, dengan mengurusi kepentingan pelanggan tersebut
B. Melanjutkan tugas teman yang kelelahan supaya kantor tidak terbengkalai
C. Melapor kepada atasan untuk meminta petunjuk
D. Melayani dengan tenang dan sabar walau bukan tugas Anda
E. Menyelesaikan tugas anda sampai selesai baru membantu teman yang kelelahan
Pembahasan
Jika kita dihadapkan pada dua situasi atau keadaan, maka hal pertama yang kita lakukan adalah mengkompromikan dalam arti mencari pemecahan masalah yang memungkinkan kita untuk menyelesaikan keduanya. Jika tidak bisa, maka memilih langkah prioritas yaitu mendahulukan prioritas tugas yang utama terlebih dahulu.
Pilihan C, melapor keatasan untuk meminta petunjuk tentu bukan pilihan yang tepat karena menunjukkan ketidakmampuan untuk bekerja mandiri dan tuntas
Pilihan DAB, membantu pelayanan akan membuat anda tidak dapat menyelesaikan tugas Anda secara tuntas.
Jadi pilihan terbaik adalah pilihan E, karena dengan begitu anda dapat menyelesaikan tugas anda sesuai dengan nilai profesionalisme, dan juga memungkinkan anda untuk membantu teman anda yang kelelahan ketika anda selesai mengerjakan tugas anda sesuai dengan nilai jejaring kerja.
Jejaring kerjasama > kerjasama + kolaborasi
dan profesionalisme > sesuai tupoksi
win-win solution
Jawaban: ECDAB
SOAL 2
Anda baru saja diterima di kantor tempat Anda bekerja. Anda dipilih menjadi ketua coordinator kerja sebuah proyek. Hal ini membuat beberapa rekan setim Anda merasa kecewa dan tidak serius dalam mengerjakan tugas. Sikap Anda adalah…
A. Tetap mengerjakan proyek yang diberikan meskipun tidak disetujui oleh rekan satu tim
B. Merasa rendah diri dan meminta pimpinan mempertimbangkan kembali keputusan tersebut
C. Meminta pimpinan kantor untuk mengganti rekan setim yang tidak setuju dengan kepemimpinan saya
D. Tetap bekerja sesuai dengan tanggung jawab yang diberikan dan memberikan teguran pada rekan tersebut
E. Hanya bekerja sama dengan rekan satu tim yang setuju dengan saya
Pembahasan
Profesionalisme Tupoksi
- Tetap mengerjakan proyek yang diberikan meskipun tidak disetujui oleh rekan satu tim sikap tanggung jawab atas pekerjaan sesuai dengan nilai profesionalisme, namun dalam pilihan tersebut belum dapat menyelesaikan masalah rekan tim kerja yang tidak suka dengan anda.
- Merasa rendah diri dan meminta pimpinan mempertimbangkan kembali keputusan tersebut menunjukkan sikap pesimis dan ketidakmampuan menghadapi tantangan
- Meminta pimpinan kantor untuk mengganti rekan setim yang tidak setuju dengan kepemimpinan saya masih menunjukkan sikap tidak bisa melakukan koordinasi dan menggerakkan orang lain.
- Tetap bekerja sesuai dengan tanggung jawab yang diberikan dan memberikan teguran pada rekan tersebut
- Hanya bekerja sama dengan rekan satu tim yang setuju dengan saya kurang melakukan koordinasi dengan semua tim dan menggerakkan orang lain
Jadi pilihan D, adalah pilihan yang terbaik karena menunjukkan kemampuan anda untuk menjalankan tuntutan jabatan sesuai tugas dan fungsi (nilai profesionalisme) dan juga menunjukkan sikap integritas anda atas rekan tim yang seharusnya mampu bekerja sama.
Jawaban: DACBE
SOAL 3
Edi baru saja diterima bekerja di salah satu pabrik pengolahan kayu. Sebagai pegawai baru, tentu Edi belum terlalu mengenal jenis-jenis pekerjaan dan cara menyelesaikannya. Suatu malam, tiba-tiba Edi ditugaskan manajernya untuk menyelesaikan tugas seorang rekannya yang tiba-tiba memutuskan untuk keluar dan berhenti bekerja.
Edi jelas kaget dan kesulitan dengan penugasan itu, tapi ia tidak punya pilihan lain selain menjalankan perintah atasan. Apalagi manajer tadi memang memberikan tugas tersebut karena kagum melihat track record Edi sebagai mahasiswa lulusan terbaik.
Menurut Anda, apa yang harus dilakukan Edi?
A. Meminta orang lain mengerjakan asalkan bisa selesai tepat waktu.
B. Segera berusaha memulai dan menyelesaikan sebisanya saja yang penting selesai.
C. Tidak perlu buru-buru menyelesaikannya karena pekerjaan tersebut bukan merupakan tugas pokoknya.
D. Segera berusaha memulai untuk menyelesaikan tugas itu dan berusaha menyelesaikannya sesempurna mungkin.
E. Mempertanyakan dan menegosiasi manajernya karena merasa takut hasilnya tidak maksimal.
Pembahasan
A. Meminta orang lain mengerjakan asalkan bisa selesai tepat waktu > tidak profesional
B. Segera berusaha memulai dan menyelesaikan sebisanya saja yang penting selesai > tidak maksimal dalam bekerja
C. Tidak perlu buru-buru menyelesaikannya karena pekerjaan tersebut bukan merupakan tugas pokoknya > menganggap rendah pekerjaan, tidak profesional
D. Segera berusaha memulai untuk menyelesaikan tugas itu dan berusaha menyelesaikannya sesempurna mungkin
E. Mempertanyakan dan menegosiasi manajernya karena merasa takut hasilnya tidak maksimal > melaksanakan jejaring kerja, tetapi tidak percaya diri
Profesionalisme ~> melaksanakan tupoksi sebaik mungkin secara maksimal
profesionalisme dan semangat berprestasi
Berdasarkan ketentuan di atas maka seseorang dituntut untuk melaksanakan tanggung jawab kerja berdasarkan tugas dan fungsinya sekaligus berupaya untuk memberikan yang terbaik dalam setiap tugas yang diberikan.
Jawaban: DEBAC
Soal Soal CPNS 2021 TWK
SOAL 1
Pembangunan jalan-jalan utama yang menghubungkan kota-kota di pantai utara Jawa merupakan kebijakan yang dilaksanakan pada masa pemerintahan?
A. H. Willem Daendels
B. Jan Pieterszoon Coen
C. Pieter Both
D. Cornelis de Houtman
E. Laurens Reael
Pembahasan
Pada masa pemerintahannya Gubernur Jenderal H. Willem Daendels membangun jalan-jalan utama yang menghubungkan kota-kota di pantai utara Jawa, dari Anyer Jawa Barat sampai Panarukan Jawa Timur.
Jawaban: A
SOAL 2
Pasal 7 UUD 1945 hasil amandemen ke IV menyatakan bahwa presiden dan wakil presiden memegang jabatan selama lima tahun, dan dapat dipilih kembali dalam jabatan yang sama dalam satu kali masa jabatan. Jika ketentuan dasar tersebut tidak diamandemen maka yang terjadi?
A. Sistem pemerintahan Indonesia akan menjadi Otoriter
B. Adanya pergantian presiden selama kurun waktu lima tahun sekali
C. Kekuasaan yang dimiliki presiden akan diteruskan oleh keturunannya
D. Adanya kesempatan untuk melakukan penyalahgunaan kewenangan jabatan
E. Kekuatan eksekutif akan lemah karena sering berganti presiden sebagai lembaga tinggi negara.
Pembahasan
Presiden dan Wakil Presiden memegang jabatan selama lima tahun, dan sesudahnya dapat dipilih kembali dalam jabatan yang sama, hanya untuk satu kali masa jabatan (Pasal 7). Pasal tersebut menunjukkan bahwa kekuasaan Presiden terbatas, yakni maksimal hanya dua kali masa jabatan saja.
Apabila kekuasaan presiden tidak dibatasi dalam kurun waktu tertentu dan periode tertentu, maka kekuasaan presiden akan disalahgunakan.
Jawaban: D
SOAL 3
Setiap warga negara dituntut untuk menempatkan kepentingan bangsa dan negara di atas kepentingan pribadi atau golongan. Pernyataan tersebut menunjukkan salah satu contoh prinsip nasionalisme yaitu?
A. Demokrasi
B. Kemanusiaan
C. Kebersamaan
D. Keadilan sosial
E. Persatuan dan kesatuan
Pembahasan
Menurut Masykur (2011. Nasionalisme di Persimpangan pergumulan NU dan Paham Kebangsaan Indonesia. Jakarta: Erlangga.), prinsip-prinsip nasionalisme adalah sebagai berikut:
1. Prinsip kebersamaan. Prinsip kebersamaan menuntut setiap warga negara untuk menempatkan kepentingan bangsa dan negara di atas kepentingan pribadi dan golongan.
2. Prinsip persatuan dan kesatuan. Prinsip persatuan dan kesatuan menuntut setiap warga negara harus mampu mengesampingkan pribadi atau golongan yang dapat menimbulkan perpecahan dan anarkis (merusak), untuk menegakkan prinsip persatuan dan kesatuan setiap warga negara harus mampu mengedepankan sikap kesetiakawanan sosial, peduli terhadap sesama, solidaritas dan berkeadilan sosial.
3. Prinsip demokrasi. Prinsip demokrasi memandang bahwa setiap warga negara mempunyai kedudukan, hak dan kewajiban yang sama, karena hakikatnya kebangsaan adalah adanya tekad untuk hidup bersama mengutamakan kepentingan bangsa dan negara yang tumbuh dan berkembang dari bawah untuk bersedia hidup sebagai bangsa yang bebas, merdeka, berdaulat, adil dan makmur.
Jawaban: c
Passing Grade Tes CPNS
Sebagai gambaran untuk kamu, kami akan jelaskan secara singkat mengenai passing grade pada CPNS 2019 lalu, diseleksi kemampuan dasar (SKD) terdiri dari 35 siap TKP, 35 soal TIU, dan 30 soal TWK. Adapun nilai maksimal yang diperoleh jika menjawab 100 soal semua benar adalah 500.
Passing grade pada 2019 lalu ditentukan dalam Peraturan Menteri PANRB (PermenPANRB) Nomor 24 Tahun 2019 adalah sebagai berikut:
- Nilai 126 untuk Tes Karakteristik Pribadi (TKP)
- Nilai 80 untuk Tes Intelegensia Umum (TIU)
- Nilai 65 untuk Tes Wawasan Kebangsaan Kebangsaan (TWK)
Total nilai passing grade 271 tersebut harus dicapai untuk kamu yang mengikuti kategori lulusan predikat terbaik (cumlaude) dan diaspora. Sementara nilai passing grade untuk kamu kategori penyandang disabilitas dan putra/putri Papua/Papua Barat adalah 260.
Nah, agar kamu bisa mencapai passing grade yang ditetapkan bahkan bisa lulus dengan nilai terbaik. Yuk, semakin rajin berlatih dengan soal soal CPNS 2021.
